Large-Eccentricity Asymptotics and Fast Analytic Approximation for Fourier modes of Post-Newtonian Eccentric Waveforms

Author(s)

Liu, Xiaolin, Cao, Zhoujian

Abstract

In this work, we developed analytic asymptotic methods for computing the Fourier modes of gravitational waves from post-Newtonian binary systems in the quasi-Keplerian parametrization in the high eccentricity regime. We have also derived the large-eccentricity asymptotic expansion of the eccentricity enhancement function appearing in the tail contributions to the radiation. Furthermore, based on these results, we constructed an endpoint-constrained analytic approximation that significantly accelerate the computation of the Fourier modes at large eccentricity.The overall error of this analytic approximation is controlled within $10^{-3}$, and it remains valid for Fourier modes with $p\le200$. This approach provides an analytic building blocks for modeling frequency-domain gravitational wave from highly eccentric binaries.

Figures

Comparison of the numerical results (labeled as `Numeric') with the two approximation schemes—the $\Delta_e$ asymptotic expansion (labeled as `AE') and the uniform asymptotic expansion (labeled as `UAE')—for several representative integrals in the range $e>0.5$. The selected examples are $\feJ{(p, a=(1,3), 0 )}$, $\feK{(p, a=(1,3), 0)}$, and $\feJ{(p, a=(0,2), b=(1,2,3))}$. The upper panels correspond to the case $p=2$, while the lower panels show the case $p=10$.
Caption Comparison of the numerical results (labeled as `Numeric') with the two approximation schemes—the $\Delta_e$ asymptotic expansion (labeled as `AE') and the uniform asymptotic expansion (labeled as `UAE')—for several representative integrals in the range $e>0.5$. The selected examples are $\feJ{(p, a=(1,3), 0 )}$, $\feK{(p, a=(1,3), 0)}$, and $\feJ{(p, a=(0,2), b=(1,2,3))}$. The upper panels correspond to the case $p=2$, while the lower panels show the case $p=10$.
Comparison of the numerical results (labeled as `Numeric') with the two approximation schemes—the $\Delta_e$ asymptotic expansion (labeled as `AE') and the uniform asymptotic expansion (labeled as `UAE')—for several representative integrals in the range $e>0.5$. The selected examples are $\feJ{(p, a=(1,3), 0 )}$, $\feK{(p, a=(1,3), 0)}$, and $\feJ{(p, a=(0,2), b=(1,2,3))}$. The upper panels correspond to the case $p=2$, while the lower panels show the case $p=10$.
Caption Comparison of the numerical results (labeled as `Numeric') with the two approximation schemes—the $\Delta_e$ asymptotic expansion (labeled as `AE') and the uniform asymptotic expansion (labeled as `UAE')—for several representative integrals in the range $e>0.5$. The selected examples are $\feJ{(p, a=(1,3), 0 )}$, $\feK{(p, a=(1,3), 0)}$, and $\feJ{(p, a=(0,2), b=(1,2,3))}$. The upper panels correspond to the case $p=2$, while the lower panels show the case $p=10$.
Comparison of the numerical results (labeled as `Numeric') with the analytic approximated form of the PN-elliptic integrals (\ref{eq_approximated_regI}) (labeled as `Approx'). The selected examples are $\feJ{(p, a=(1,3), 0 )}$, $\feK{(p, a=(1,3), 0)}$, and $\feJ{(p, a=(0,2), b=(1,2,3))}$. The upper panels correspond to the case $p=10$, while the lower panels show the case $p=100$.
Caption Comparison of the numerical results (labeled as `Numeric') with the analytic approximated form of the PN-elliptic integrals (\ref{eq_approximated_regI}) (labeled as `Approx'). The selected examples are $\feJ{(p, a=(1,3), 0 )}$, $\feK{(p, a=(1,3), 0)}$, and $\feJ{(p, a=(0,2), b=(1,2,3))}$. The upper panels correspond to the case $p=10$, while the lower panels show the case $p=100$.
Comparison of the numerical results (labeled as `Numeric') with the analytic approximated form of the PN-elliptic integrals (\ref{eq_approximated_regI}) (labeled as `Approx'). The selected examples are $\feJ{(p, a=(1,3), 0 )}$, $\feK{(p, a=(1,3), 0)}$, and $\feJ{(p, a=(0,2), b=(1,2,3))}$. The upper panels correspond to the case $p=10$, while the lower panels show the case $p=100$.
Caption Comparison of the numerical results (labeled as `Numeric') with the analytic approximated form of the PN-elliptic integrals (\ref{eq_approximated_regI}) (labeled as `Approx'). The selected examples are $\feJ{(p, a=(1,3), 0 )}$, $\feK{(p, a=(1,3), 0)}$, and $\feJ{(p, a=(0,2), b=(1,2,3))}$. The upper panels correspond to the case $p=10$, while the lower panels show the case $p=100$.
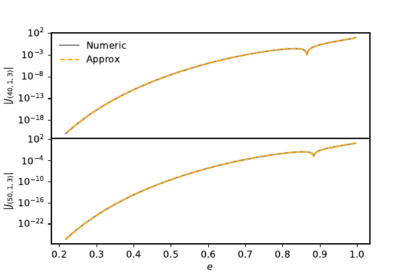
Left panel: the error between the analytic approximation of the regularized integrals and the numerical results as a function of $p$. Different types of integrals are distinguished by different colors. Right panel: the comparison of the worse fitted case $\feJ{(p,1,3)}$, which corresponds to the most top line in the left panel, with the numeric result.
Caption Left panel: the error between the analytic approximation of the regularized integrals and the numerical results as a function of $p$. Different types of integrals are distinguished by different colors. Right panel: the comparison of the worse fitted case $\feJ{(p,1,3)}$, which corresponds to the most top line in the left panel, with the numeric result.
Left panel: the error between the analytic approximation of the regularized integrals and the numerical results as a function of $p$. Different types of integrals are distinguished by different colors. Right panel: the comparison of the worse fitted case $\feJ{(p,1,3)}$, which corresponds to the most top line in the left panel, with the numeric result.
Caption Left panel: the error between the analytic approximation of the regularized integrals and the numerical results as a function of $p$. Different types of integrals are distinguished by different colors. Right panel: the comparison of the worse fitted case $\feJ{(p,1,3)}$, which corresponds to the most top line in the left panel, with the numeric result.
Comparison of the 3PN leading-mode waveform $h_{22}$. In this example the binary has mass ratio $\nu=0.22$, initial frequency $v_0=0.17$, and the evolution ends at $v=1/\sqrt{6}$. The initial eccentricity is $e_0=0.7$. The gray line corresponds to the numeric results, obtained by summing $h_{22}\propto v^2 \eexp{-\ii 2(l-\lambda)} \sum_p \hat{H}_{2(-2)p}\eexp{\ii p l}$ until the required accuracy is reached. The blue and red lines correspond to the results obtained by computing each mode $\hat{H}_{2(-2)p}$ using our approximate expressions (\ref{eq_approximated_regI}), and then summing over $p$ up to $p=10$ (labeled by `Approx $p_{\max}=10$') and $p=30$ (labeled by `Approx $p_{\max}=30$'), respectively. The green line denotes the results of post-circular expansion truncated at $\order{e^{10}}$ (labeled by `PC'). The bottom panel shows the evolution of orbital eccentricity.
Caption Comparison of the 3PN leading-mode waveform $h_{22}$. In this example the binary has mass ratio $\nu=0.22$, initial frequency $v_0=0.17$, and the evolution ends at $v=1/\sqrt{6}$. The initial eccentricity is $e_0=0.7$. The gray line corresponds to the numeric results, obtained by summing $h_{22}\propto v^2 \eexp{-\ii 2(l-\lambda)} \sum_p \hat{H}_{2(-2)p}\eexp{\ii p l}$ until the required accuracy is reached. The blue and red lines correspond to the results obtained by computing each mode $\hat{H}_{2(-2)p}$ using our approximate expressions (\ref{eq_approximated_regI}), and then summing over $p$ up to $p=10$ (labeled by `Approx $p_{\max}=10$') and $p=30$ (labeled by `Approx $p_{\max}=30$'), respectively. The green line denotes the results of post-circular expansion truncated at $\order{e^{10}}$ (labeled by `PC'). The bottom panel shows the evolution of orbital eccentricity.
Comparison between the numerical results for the regularized EEFs (black cross markers) $(\varphi,\tilde\varphi,\beta,\tilde\beta,\gamma,\tilde\gamma,\chi,\tilde\chi)$ and the asymptotic expansion (red solid line) in the limit $\Delta_e\to1$.
Caption Comparison between the numerical results for the regularized EEFs (black cross markers) $(\varphi,\tilde\varphi,\beta,\tilde\beta,\gamma,\tilde\gamma,\chi,\tilde\chi)$ and the asymptotic expansion (red solid line) in the limit $\Delta_e\to1$.
Comparison between the numerical results for the EEFs (black cross markers) $(\alpha,\tilde\alpha,\theta,\tilde\theta)$ and the asymptotic expansion (red solid line) in the limit $\Delta_e\to1$.
Caption Comparison between the numerical results for the EEFs (black cross markers) $(\alpha,\tilde\alpha,\theta,\tilde\theta)$ and the asymptotic expansion (red solid line) in the limit $\Delta_e\to1$.
References
  • [1] B. Abbott, R. Abbott, T. Abbott, M. Abernathy, F. Acernese, K. Ackley, C. Adams, T. Adams, P. Addesso, R. Adhikari, et al., Physical Review Letters 116 (2016), ISSN 1079-7114, URL http://dx.doi.org/10.1103/PhysRevLett.116.061102.
  • [2] B. Abbott, R. Abbott, T. Abbott, F. Acernese, K. Ackley, C. Adams, T. Adams, P. Addesso, R. Adhikari, V. Adya, et al., Physical Review Letters 119 (2017), ISSN 1079-7114, URL http://dx.doi.org/10.1103/PhysRevLett.119.161101.
  • [3] LIGO, Gwtc-2 data release documentation, URL https://www.gw-openscience.org/GWTC-2/.
  • [4] R. Abbott, T. Abbott, F. Acernese, K. Ackley, C. Adams, N. Adhikari, R. Adhikari, V. Adya, C. Affeldt, D. Agarwal, et al., Physical Review X 13 (2023), ISSN 2160-3308, URL http://dx.doi.org/10.1103/PhysRevX.13.041039.
  • [5] T. L. S. Collaboration, the Virgo Collaboration, the KAGRA Collaboration, A. G. Abac, I. Abouelfettouh, F. Acernese, K. Ackley, C. Adamcewicz, S. Adhicary, D. Adhikari, et al., Gwtc-4.0: Updating the gravitational-wave transient catalog with observations from the first part of the fourth ligo-virgo-kagra observing run (2025), 2508.18082, URL https://arxiv. org/abs/2508.18082.
  • [5] T. L. S. Collaboration, the Virgo Collaboration, the KAGRA Collaboration, A. G. Abac, I. Abouelfettouh, F. Acernese, K. Ackley, C. Adamcewicz, S. Adhicary, D. Adhikari, et al., Gwtc-4.0: Updating the gravitational-wave transient catalog with observations from the first part of the fourth ligo-virgo-kagra observing run (2025), 2508.18082, URL https://arxiv. org/abs/2508.18082.
  • [6] G. Agazie, A. Anumarlapudi, A. M. Archibald, Z. Arzoumanian, P. T. Baker, B. Bécsy, L. Blecha, A. Brazier, P. R. Brook, S. Burke-Spolaor, et al., The Astrophysical Journal Letters 951, L8 (2023), ISSN 2041-8213, URL http://dx.doi.org/ 10.3847/2041-8213/acdac6.
  • [7] J. Antoniadis, P. Arumugam, S. Arumugam, S. Babak, M. Bagchi, A.-S. Bak Nielsen, C. G. Bassa, A. Bathula, A. Berthereau, M. Bonetti, et al., Astronomy & amp; Astrophysics 678, A50 (2023), ISSN 1432-0746, URL http: //dx.doi.org/10.1051/0004-6361/202346844.
  • [7] J. Antoniadis, P. Arumugam, S. Arumugam, S. Babak, M. Bagchi, A.-S. Bak Nielsen, C. G. Bassa, A. Bathula, A. Berthereau, M. Bonetti, et al., Astronomy & amp; Astrophysics 678, A50 (2023), ISSN 1432-0746, URL http: //dx.doi.org/10.1051/0004-6361/202346844.
  • [8] D. J. Reardon, A. Zic, R. M. Shannon, G. B. Hobbs, M. Bailes, V. Di Marco, A. Kapur, A. F. Rogers, E. Thrane, J. Askew, et al., The Astrophysical Journal Letters 951, L6 (2023), ISSN 2041-8213, URL http://dx.doi.org/10.3847/2041-8213/ acdd02.
  • [9] H. Xu, S. Chen, Y. Guo, J. Jiang, B. Wang, J. Xu, Z. Xue, R. Nicolas Caballero, J. Yuan, Y. Xu, et al., Research in Astronomy and Astrophysics 23, 075024 (2023), ISSN 1674-4527, URL http://dx.doi.org/10.1088/1674-4527/acdfa5.
  • [10] A. Abac, R. Abramo, S. Albanesi, A. Albertini, A. Agapito, M. Agathos, C. Albertus, N. Andersson, T. Andrade, I. Andreoni, et al., The science of the einstein telescope (2025), 2503.12263, URL https://arxiv.org/abs/2503.12263.
  • [11] M. Evans, R. X. Adhikari, C. Afle, S. W. Ballmer, S. Biscoveanu, S. Borhanian, D. A. Brown, Y. Chen, R. Eisenstein, A. Gruson, et al., A horizon study for cosmic explorer: Science, observatories, and community (2021), 2109.09882.
  • [12] P. Amaro-Seoane, H. Audley, S. Babak, J. Baker, E. Barausse, P. Bender, E. Berti, P. Binetruy, M. Born, D. Bortoluzzi, et al., Laser interferometer space antenna (2017), 1702.00786, URL https://arxiv.org/abs/1702.00786.
  • [13] J. Luo, L.-S. Chen, H.-Z. Duan, Y.-G. Gong, S. Hu, J. Ji, Q. Liu, J. Mei, V. Milyukov, M. Sazhin, et al., Classical and Quantum Gravity 33, 035010 (2016), ISSN 1361-6382, URL http://dx.doi.org/10.1088/0264-9381/33/3/035010.
  • [14] W.-H. Ruan, Z.-K. Guo, R.-G. Cai, and Y.-Z. Zhang, International Journal of Modern Physics A 35, 2050075 (2020), ISSN 1793-656X, URL http://dx.doi.org/10.1142/S0217751X2050075X.
  • [15] S. Isoyama, H. Nakano, and T. Nakamura, Progress of Theoretical and Experimental Physics 2018 (2018), ISSN 2050-3911, URL http://dx.doi.org/10.1093/ptep/pty078.
  • [16] L. Blanchet, Post-newtonian theory for gravitational waves (2024), 1310.1528, URL https://arxiv.org/abs/1310.1528.
  • [17] T. Damour, Physical Review D 94 (2016), ISSN 2470-0029, URL http://dx.doi.org/10.1103/PhysRevD.94.104015.
  • [18] A. Buonanno, G. Mogull, R. Patil, and L. Pompili, Post-minkowskian theory meets the spinning effective-one-body approach for bound-orbit waveforms (2024), 2405.19181, URL https://arxiv.org/abs/2405.19181.
  • [19] L. Barack and A. Pound, Reports on Progress in Physics 82, 016904 (2018), ISSN 1361-6633, URL http://dx.doi.org/ 10.1088/1361-6633/aae552.
  • [20] A. Pound and B. Wardell, Black Hole Perturbation Theory and Gravitational Self-Force (Springer Singapore, 2021), p. 1–119, ISBN 9789811547027, URL http://dx.doi.org/10.1007/978-981-15-4702-7_38-1.
  • [21] K. Jani, J. Healy, J. A. Clark, L. London, P. Laguna, and D. Shoemaker, Classical and Quantum Gravity 33, 204001 (2016), ISSN 1361-6382, URL http://dx.doi.org/10.1088/0264-9381/33/20/204001.
  • [22] J. Healy, C. O. Lousto, Y. Zlochower, and M. Campanelli, Classical and Quantum Gravity 34, 224001 (2017), ISSN 1361-6382, URL http://dx.doi.org/10.1088/1361-6382/aa91b1.
  • [23] M. Boyle, D. Hemberger, D. A. B. Iozzo, G. Lovelace, S. Ossokine, H. P. Pfeiffer, M. A. Scheel, L. C. Stein, C. J. Woodford, A. B. Zimmerman, et al., Classical and Quantum Gravity 36, 195006 (2019), ISSN 1361-6382, URL http: //dx.doi.org/10.1088/1361-6382/ab34e2.
  • [24] P. Ajith, S. Babak, Y. Chen, M. Hewitson, B. Krishnan, J. T. Whelan, B. Brügmann, P. Diener, J. Gonzalez, M. Hannam, et al., Classical and Quantum Gravity 24, S689–S699 (2007), ISSN 1361-6382, URL http://dx.doi.org/10.1088/ 0264-9381/24/19/S31.
  • [25] S. Khan, S. Husa, M. Hannam, F. Ohme, M. Pürrer, X. J. Forteza, and A. Bohé, Physical Review D 93 (2016), ISSN 2470-0029, URL http://dx.doi.org/10.1103/PhysRevD.93.044007.
  • [26] G. Pratten, S. Husa, C. Garcı́a-Quirós, M. Colleoni, A. Ramos-Buades, H. Estellés, and R. Jaume, Physical Review D 102 (2020), ISSN 2470-0029, URL http://dx.doi.org/10.1103/PhysRevD.102.064001.
  • [27] G. Pratten, C. Garcı́a-Quirós, M. Colleoni, A. Ramos-Buades, H. Estellés, M. Mateu-Lucena, R. Jaume, M. Haney, D. Keitel, J. E. Thompson, et al., Physical Review D 103 (2021), ISSN 2470-0029, URL http://dx.doi.org/10.1103/ PhysRevD.103.104056.
  • [28] H. Yu, J. Roulet, T. Venumadhav, B. Zackay, and M. Zaldarriaga, Physical Review D 108 (2023), ISSN 2470-0029, URL http://dx.doi.org/10.1103/PhysRevD.108.064059.
  • [29] A. Ramos-Buades, Q. Henry, and M. Haney, Fast frequency-domain phenomenological modeling of eccentric aligned-spin binary black holes (2026), 2601.03340, URL https://arxiv.org/abs/2601.03340.
  • [30] A. Buonanno and T. Damour, Physical Review D 59 (1999), ISSN 1089-4918, URL http://dx.doi.org/10.1103/ PhysRevD.59.084006.
  • [31] A. Buonanno and T. Damour, Physical Review D 62 (2000), ISSN 1089-4918, URL http://dx.doi.org/10.1103/ PhysRevD.62.064015.
  • [32] L. Pompili, A. Buonanno, H. Estellés, M. Khalil, M. van de Meent, D. P. Mihaylov, S. Ossokine, M. Pürrer, A. RamosBuades, A. K. Mehta, et al., Physical Review D 108 (2023), ISSN 2470-0029, URL http://dx.doi.org/10.1103/PhysRevD. 108.124035.
  • [33] H. Estellés, A. Buonanno, R. Enficiaud, C. Foo, and L. Pompili, Adding equatorial-asymmetric effects for spin-precessing binaries into the seobnrv5phm waveform model (2025), 2506.19911, URL https://arxiv.org/abs/2506.19911.
  • [34] A. Gamboa, M. Khalil, and A. Buonanno, Third post-newtonian dynamics for eccentric orbits and aligned spins in the effective-one-body waveform model seobnrv5ehm (2024), 2412.12831, URL https://arxiv.org/abs/2412.12831.
  • [35] A. Nagar, S. Bernuzzi, W. Del Pozzo, G. Riemenschneider, S. Akcay, G. Carullo, P. Fleig, S. Babak, K. W. Tsang, M. Colleoni, et al., Physical Review D 98 (2018), ISSN 2470-0029, URL http://dx.doi.org/10.1103/PhysRevD.98. 104052.
  • [36] S. Albanesi, R. Gamba, S. Bernuzzi, J. Fontbuté, A. Gonzalez, and A. Nagar, Effective-one-body modeling for generic compact binaries with arbitrary orbits (2025), 2503.14580, URL https://arxiv.org/abs/2503.14580.
  • [37] G. Morras, G. Pratten, and P. Schmidt, Physical Review D 111 (2025), ISSN 2470-0029, URL http://dx.doi.org/10. 1103/PhysRevD.111.084052.
  • [38] G. Morras, G. Pratten, P. Schmidt, and A. Buonanno (2026), 2604.11903.
  • [39] X. Liu and Z. Cao, Physical Review D 112 (2025), ISSN 2470-0029, URL http://dx.doi.org/10.1103/1sm3-4r1h.
  • [40] T. Damour and N. Deruelle, Annales de l’I.H.P. Physique théorique 43, 107 (1985), URL https://www.numdam.org/item/ AIHPA_1985__43_1_107_0/.
  • [41] T. Damour and G. Schäeer, Il Nuovo Cimento B (1971-1996) 101, 127 (1988).
  • [42] G. Schäfer and N. Wex, Physics Letters A 174, 196 (1993).
  • [43] R.-M. Memmesheimer, A. Gopakumar, and G. Schäfer, Phys. Rev. D 70, 104011 (2004), URL https://link.aps.org/ doi/10.1103/PhysRevD.70.104011.
  • [44] N. Yunes, K. G. Arun, E. Berti, and C. M. Will, Physical Review D 80 (2009), ISSN 1550-2368, URL http://dx.doi. org/10.1103/PhysRevD.80.084001.
  • [45] A. Klein, N. Cornish, and N. Yunes, Physical Review D 88 (2013), ISSN 1550-2368, URL http://dx.doi.org/10.1103/ PhysRevD.88.124015.
  • [46] K. S. Thorne, Rev. Mod. Phys. 52, 299 (1980), URL https://link.aps.org/doi/10.1103/RevModPhys.52.299.
  • [47] L. Blanchet and T. Damour, Philosophical transactions of the royal society of London. Series a, mathematical and physical sciences 320, 379 (1986).
  • [48] A. Pound and E. Poisson, Physical Review D 77 (2008), ISSN 1550-2368, URL http://dx.doi.org/10.1103/PhysRevD. 77.044012.
  • [49] J. Miller and A. Pound, Physical Review D 103 (2021), ISSN 2470-0029, URL http://dx.doi.org/10.1103/PhysRevD. 103.064048.
  • [50] D. Bini and T. Damour, Physical Review D 86 (2012), ISSN 1550-2368, URL http://dx.doi.org/10.1103/PhysRevD. 86.124012.
  • [51] G. Fumagalli, N. Loutrel, D. Gerosa, and M. Boschini, Physical Review D 112 (2025), ISSN 2470-0029, URL http: //dx.doi.org/10.1103/znmj-6wvt.
  • [52] C. Königsdörffer and A. Gopakumar, Physical Review D 73 (2006), ISSN 1550-2368, URL http://dx.doi.org/10.1103/ PhysRevD.73.124012.
  • [53] Y. Boetzel, C. K. Mishra, G. Faye, A. Gopakumar, and B. R. Iyer, Physical Review D 100 (2019), ISSN 2470-0029, URL http://dx.doi.org/10.1103/PhysRevD.100.044018.
  • [54] P. C. Peters, Phys. Rev. 136, B1224 (1964), URL https://link.aps.org/doi/10.1103/PhysRev.136.B1224.
  • [55] L. Blanchet, G. Faye, B. R. Iyer, and S. Sinha, Classical and Quantum Gravity 25, 165003 (2008), ISSN 1361-6382, URL http://dx.doi.org/10.1088/0264-9381/25/16/165003.
  • [56] G. Morras, Modeling gravitational wave modes from binaries with arbitrary eccentricity (2025), 2507.00169, URL https: //arxiv.org/abs/2507.00169.
  • [56] G. Morras, Modeling gravitational wave modes from binaries with arbitrary eccentricity (2025), 2507.00169, URL https: //arxiv.org/abs/2507.00169.
  • [57] N. Bleistein, Communications on Pure and Applied Mathematics 19, 353 (1966), https://onlinelibrary.wiley.com/doi/pdf/10.1002/cpa.3160190403, URL https://onlinelibrary.wiley.com/doi/abs/ 10.1002/cpa.3160190403.
  • [57] N. Bleistein, Communications on Pure and Applied Mathematics 19, 353 (1966), https://onlinelibrary.wiley.com/doi/pdf/10.1002/cpa.3160190403, URL https://onlinelibrary.wiley.com/doi/abs/ 10.1002/cpa.3160190403.
  • [58] F. Olver, Asymptotics and special functions (AK Peters/CRC Press, 1997).
  • [59] M. H. Holmes, Introduction to perturbation methods (Springer Science & Business Media, 2012).
  • [60] C. M. Bender and S. A. Orszag, Advanced mathematical methods for scientists and engineers: Asymptotic methods and perturbation theory, vol. 1 (Springer, 1999).
  • [61] J. Ramos, R. wong, asymptotic approximations of integrals, academic press, new york (1989) (1991).
  • [62] N. M. Temme, Uniform asymptotic methods for integrals (2013), 1308.1547, URL https://arxiv.org/abs/1308.1547.
  • [63] DLMF, NIST Digital Library of Mathematical Functions, https://dlmf.nist.gov/, Release 1.2.4 of 2025-03-15, f. W. J. Olver, A. B. Olde Daalhuis, D. W. Lozier, B. I. Schneider, R. F. Boisvert, C. W. Clark, B. R. Miller, B. V. Saunders, H. S. Cohl, and M. A. McClain, eds., URL https://dlmf.nist.gov/.
  • [63] DLMF, NIST Digital Library of Mathematical Functions, https://dlmf.nist.gov/, Release 1.2.4 of 2025-03-15, f. W. J. Olver, A. B. Olde Daalhuis, D. W. Lozier, B. I. Schneider, R. F. Boisvert, C. W. Clark, B. R. Miller, B. V. Saunders, H. S. Cohl, and M. A. McClain, eds., URL https://dlmf.nist.gov/.
  • [64] J. L. Lopez and N. M. Temme, Two-point taylor expansions of analytic functions (2002), math/0205064, URL https: //arxiv.org/abs/math/0205064.
  • [64] J. L. Lopez and N. M. Temme, Two-point taylor expansions of analytic functions (2002), math/0205064, URL https: //arxiv.org/abs/math/0205064.
  • [65] L. Blanchet and G. Faye, Journal of Mathematical Physics 41, 7675–7714 (2000), ISSN 1089-7658, URL http://dx.doi. org/10.1063/1.1308506.
  • [66] K. G. Arun, L. Blanchet, B. R. Iyer, and M. S. S. Qusailah, Physical Review D 77 (2008), ISSN 1550-2368, URL http://dx.doi.org/10.1103/PhysRevD.77.064035.
  • [67] K. G. Arun, L. Blanchet, B. R. Iyer, and M. S. S. Qusailah, Physical Review D 77 (2008), ISSN 1550-2368, URL http://dx.doi.org/10.1103/PhysRevD.77.064034.
  • [68] K. Arun, L. Blanchet, B. Iyer, and S. Sinha, Physical Review D 80 (2009), ISSN 1550-2368, URL http://dx.doi.org/ 10.1103/PhysRevD.80.124018.
  • [69] C. Munna and C. R. Evans, Physical Review D 102 (2020), ISSN 2470-0029, URL http://dx.doi.org/10.1103/PhysRevD. 102.104006.